保研骗局:专硕比学硕更容易。
作者:riskedu 时间:2024-08-03 284次
摘要:保研究竟选择"学硕"还是"专硕"?选择“学硕”还是“专硕”,是决定未来道路的关键一步,你想好了吗?本期,笔者带你深入了解学硕和专硕之间的区别与难度,帮助你在这一重要的决策点上做出合理的选择!1学硕和专硕谁是主流?近年来,专业硕士研究生扩招成为主流趋势。教育部公布的《专业学位研究生教育发
保研究竟选择"学硕"还是"专硕"?选择“学硕”还是“专硕”,是决定未来道路的关键一步,你想好了吗? 本期,笔者带你深入了解学硕和专硕之间的区别与难度,帮助你在这一重要的决策点上做出合理的选择!
1
学硕和专硕谁是主流?
近年来,专业硕士研究生扩招成为主流趋势。
教育部公布的《专业学位研究生教育发展方案(2020-2025)》指出,发展专业学位研究生教育是经济社会进入高质量发展阶段的必然选择,是主动服务创新型国家建设的重要路径。
专业学位研究生教育以提高实践创新能力为目标,在适应社会分工日益精细化、专业化、对人才需求多样化方面具有独特优势,已成为高层次应用型人才培养的主阵地,需要大力发展。预计到2025年,硕士专业学位研究生招生规模将扩大到硕士研究生招生总规模的三分之二左右,专业硕士将成为硕士层次研究生教育的主流。

从各高校实际操作来看——长安大学近六年来招收专业硕士人数逐年增长,2019年,招收专硕人数为1490人,到2024年增加到2104人,这六年间扩招了614人。与此同时,天津大学近四年来招收专业硕士人数也逐年增加。从2021年的3355人增加到2024年的3804人,这四年间扩招了449人。
而与之相比,部分学校专业学硕减少或停招。近年来,根据国家关于学术学位与专业学位分类发展的意见,学术学位侧重于高起点布局,特别关注博士学位授权点的设置,而专业学位则更注重对市场需求的响应。针对同时具备学术学位与专业学位的领域,更倾向于设立专业学位。因此,一些高校开始停止招收学术型硕士研究生。
截至2023年6月,西南大学经济管理学院宣布,从2024级开始不再招收统计学专业的学术硕士研究生。此外,中国科学技术大学和西北工业大学也宣布,不再招收软件工程学术学位硕士研究生。另外,东北林业大学的风景园林学、公共管理学两个专业也从2024年起停止招生。
据不完全统计,包括中国科学技术大学、复旦大学、北京大学、西南大学、四川大学、福州大学等多所“双一流”高校,已宣布取消部分专业的学术硕士招生。停招学术型硕士的专业涵盖了统计学、新闻学等更强调实际操作能力的领域,这些专业更符合专业学位的定位。

总体趋势显示,专业硕士的招生规模不断扩大,已经超过了学术型硕士,尤其在理工科领域。
2
专硕保研 VS 学硕保研
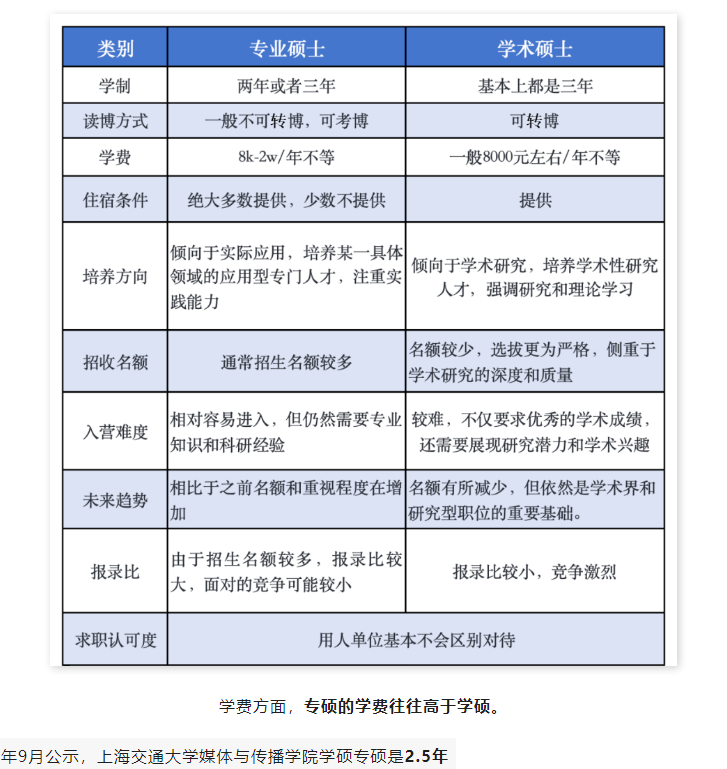
专业硕士(专硕)和学术硕士(学硕)的培养路径和目标存在显著差异。
专硕
专硕通常为两年制,第一年集中完成所有必修课程,学业负担较重;第二年则多聚焦于实习、求职和论文撰写,以快速步入职场。专硕课程设计偏向实践,适合那些希望迅速找到工作的学生。
学硕
学硕一般为三年制,学习周期更长,课程内容更深入,注重理论基础和专业深度,更适合计划从事学术研究的学生。

学费方面,专硕的学费往往高于学硕。
据上海交通大学研招网2023年9月公示,上海交通大学媒体与传播学院学硕专硕是2.5年学制(戏剧与影视-广播电视专硕为3年学制),学硕学费按照8000元/年·生收取,专硕学费按照48000元/年·生收取,其中戏剧与影视(广播电视)40000元/年·生。
这一差异使得部分想选择专硕的同学在花销上被劝退。此外,就住宿条件来说,大多数高校提供给学硕、专硕的住宿条件一致;但在研究生学位扩招的环境下,高校住宿条件紧张,有部分高校不再为专硕提供宿舍。在北上广深等一线城市若还需要额外租房,无疑会劝退许多家境普通的学子。

图源:北京大学 2024 年硕士研究生招生简章(校本部)
再者,在就业选择方面,学硕较专硕来说选择更多。一方面学硕进可申博,相较于专硕来说更容易硕转博或申博;另一方面,学硕退可就业,在就业认可度上各单位基本不会区分专硕和学硕,但部分单位可能更偏好学硕。
值得注意的是,在考公方面,学硕和专硕都能考公,但由于学硕和专硕专业代码不同,部分省级以下人社部门对于专硕并不了解,专业代码对不上直接不允许报名。不过这也是小部分情况,随着专硕扩招成为主流,对于专业代码的规定必然会变得更加宽松,而且除了在专业代码上面的规定不同,学硕和专硕在考公方面基本一致,并不会区别对待。
总的来说,学硕和专硕并无优劣,但由于专硕学费更高且住宿成本更高,申博等方面有所限制,也因此劝退了不少人。
3
保研之战:哪个更难?
一般来说名额越多,报名人数越少,竞争越小,也越容易上岸名校。通常来看,学硕保研难度比专硕大,是因为学硕名额少、学费少、进可转博退可就业选择多。以人大新闻学院为例,近两年专硕的录取人数和优营率均比学硕要高。

但凡事也有例外,所以还是要分具体专业来看。
专硕扩招主要集中在理工专业,主要是为了满足市场对高技能技术人才的强烈需求,符合国家在科技创新和产业升级中对专业技术人才培养的战略支持。此外,理工专业适合产学研结合的教育模式,该模式能够通过与企业和研究机构的合作提供实践机会,从而快速适应技术更新迅速的行业需求,并在全球化竞争中培养具有国际视野的专业人才,增强国家的国际竞争力。
所以这类专业专硕名额增多,上岸名校机会更大。而且很多院校专硕培养方式和学硕没什么区别,也有转博机会,选择专硕未尝不是上岸更高院校的捷径。
一些高等院校如清华大学、浙江大学等的工程硕博专硕招生名额较多,竞争压力相对较低,例如2023年10月中旬清华大学、复旦大学、中科院工程硕博都没有招满,不过大都是材料、航空等纯工科专业。
但部分人文专业本就是学术导向,本身专硕名额就少也未见增长,甚至有些专业没有专硕,也就不存在专硕竞争比学硕激烈了。这也与学科培养目标的差异相关。
至于经管专硕本身就是就业导向,报名金融专硕人数非常之多。由于专业与市场的紧密联系,经济管理类的专硕,尤其是top院校的金融专业,往往面临着极高的竞争压力,如上海交通大学的金融专硕每年都吸引大量报名者,可谓是神仙打架,虽然相比学硕来说金融专硕优营率看似还过得去甚至略高,但事实上在入营初筛方面就已经卡掉了非常多的人。
而临床医学专硕由于毕业四证合一,即执医证、规培证、毕业证、学位证,不需要额外规培,报名人数多,竞争也相对更加激烈,需要谨慎报考。保研申请一般不会公布初筛的报录比,但同学们可以适当参考一下考研情况。
以2023年上海交通大学的部分临床医学硕士研究生报考录取人数为例,内科学专硕报录比为8.7%,学硕报录比为37.04%;儿科学专硕报录比为33.33%,学硕报录比为100%;外科学专硕报录比为15.38%,学硕报录比为35.42%。
除此之外,影响保研难度除了项目类型,还有院校差异、地域等因素。不同的高校因其学术声誉、师资力量、资源配置等方面的差异,保研难度也会有所不同。
例如,C9高校的保研竞争普遍较为激烈,因此不能脱离院校来谈学硕和专硕的保研难度。一线城市和发达地区的高校通常会有更多的资源和机会,因此吸引更多的竞争者。相对地,二线或三线城市的高校在某些专业的竞争压力可能会小一些。
所以大家还要结合院校层次、地域等因素,辩证看待学硕和专硕的保研难度。
4
专硕VS学硕,如何选择
那么我们究竟如何去选择学硕还是专硕呢?笔者有以下几点建议:
“
根据自己未来发展选择
在夏令营投递的时候,有不少同学因为纠结学硕和专硕而错失梦校,同时给之后的预推免造成了很大压力。为了避免这种情况,我们应该根据自己求学目的和自身情况来选择专硕还是学硕。
提升就业竞争力
如果大家的目标主要是获得硕士学位证书以提升就业竞争力,而对学术研究兴趣不大,那么专硕可能是更好的选择。专硕通常更注重实践和应用,课程相对容易,且会留有专门实习时间的时间。从就业而言,名校的专硕项目,通常比进入一个排名较低的学校的学硕更有优势。名校的项目资源、师资和校友通常能为职业发展提供更大的帮助。
希望深入研究某一学科领域
如果大家对学术有深厚的兴趣,希望深入研究某一学科领域,那么学硕或者直博作为注重理论知识和研究能力的培养项目,将是更适合大家的选择。
“
测算难度和投入产出比
现在看来,大部分院校学硕名额较少,入学考核也更为严格,因为老师们通常期望学生有更高的学术倾向和能力。与之相比,这类院校的专硕相对来说比较容易。
而且目前大多数985院校尤其是工科专业对于学硕和专硕的培养方式没有太大的差别了,专硕也能转博,唯一区别可能就是学费稍贵一些。虽然课程计划上看似有所不同,比如专业硕士有的学校可以不要求发表论文,但实际上在培养过程中,导师并不会刻意区分。
无论是专业硕士还是学术硕士,发论文和做项目的都有,而且读博的情况也差不多,导师对待学生也大同小异。所以大家还是根据自己的兴趣和规划来选择,实际并不存在专硕就低人一等的情况。
总的来说,专硕的门槛相对较低,容易被录取,但由于招生人数多,竞争也不容小觑。因此,大家仍然需要好好准备专业课程和任何参与过的科研竞赛材料,以便在竞争中脱颖而出。
当然,保研的难度虽然是一个考虑因素,但不应成为决定是否选择某个专业的主要依据。大家应更多考虑个人的职业目标和兴趣。选择应基于个人能力和未来职业规划,而非单纯的保研难度。
5
写在最后
总之,专硕和学硕两者不存在高贵低贱之分。在选择专硕还是学硕时,应根据个人的职业规划、学术兴趣、以及个人的长远发展目标进行决策。保研过程中,这些因素同样重要,应全面考虑以确保未来几年的学术和职业道路符合自己的预期和需求。不管怎么选择,适合自己的才是正确的,更重要的是选择过后的坚持。
文章标题:保研骗局:专硕比学硕更容易。
本文地址: http://www.xzgk.cc/263.html + 复制链接






